![]() |
|---|
隨著我國社會經濟的發展,人們對高品質健康生活的追求逐漸提升,國民健康的內涵日益豐富。從“八五”時期的“為人民健康服務”到“十一五”時期“高度關注人民健康”,直到“十三五”、“十四五”時期將人民健康放在優先發展的戰略位置,國家對“人民健康”重視程度越來越高。根據《健康中國2030”規劃綱要》,到2030年,我國健康產業規模將顯著擴大,健康服務業總規模將達16萬億元。全國各省市也陸續提出了衛生健康的發展目標,本文將對國家層面、地方層面醫療衛生與健康政策的重點內容及發展目標進行深度解讀。
當前,由于工業化、城鎮化、人口老齡化,由于疾病譜、生態環境、生活方式不斷變化,我國仍然面臨多重疾病威脅并存、多種健康影響因素交織的復雜局面,我們既面對著發達國家面臨的衛生與健康問題,也面對著發展中國家面臨的衛生與健康問題。習近平主席在全國衛生與健康大會上強調“沒有全民健康,就沒有全面小康”。2020年新冠疫情席卷全球,進一步激發我國國民生命安全和健康意識,對健康的關注度上升到歷史新高度。
從我國國民經濟“八五”計劃至“十四五”規劃,人民健康的含義越來越廣泛。從“八五”時期的“為人民健康服務”到“十一五”時期“高度關注人民健康”,直到“十三五”、“十四五”時期將人民健康放在優先發展的戰略位置,國家對“人民健康”重視程度越來越高。
2016年以來,我國衛生健康體系建設的內涵越來越豐富多元。“十三五”時期我國全面深化醫藥衛生體制改革,健全全民醫療保障體系,加強重大疾病防治和基本公共衛生服務,加強婦幼衛生保健及生育服務,完善醫療服務體系,促進中醫藥傳承與發展,廣泛開展全民健身運動,保障食品藥品安全,推動互聯網醫療。現進入“十四五”階段,我國“人民健康”已上升到戰略高度,堅持預防為主的方針,深入實施健康中國行動,完善國民健康促進政策,織牢國家公共衛生防護網,為人民提供全方位全生命期健康服務。從構建強大公共衛生體系、深化醫藥衛生體制改革、健全全民醫保制度、推動中醫藥傳承創新、建設體育強國、深入開展愛國衛生運動六大方向鞏固國民健康戰略。

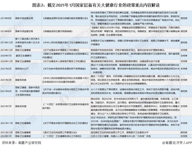
自2009年以來,國務院、國家發改委、國家衛健委等多部門都陸續印發了支持、規范大健康行業的發展政策,內容涉及醫療衛生體制改革、健康服務業發展、食品保健品安全規范、等內容:

1985年我國《關于衛生工作改革若干政策問題的報告》出臺,正式拉開中國全面醫改的序幕。近40年來,我國醫改從城鎮走入農村,從以治病為中心轉變為以預防為中心,深刻關注社會重大衛生事件,百姓就醫普遍問題,改革日益深化,方式更加多元。

發展中醫藥是事關人民福祉的大事,根據中西醫并重的衛生健康工作方針,為解決世界性醫改難題作出中國貢獻,是具有世界意義的偉大實踐。
從法律層面,1982年頒布實施的《中華人民共和國憲法》規定“發展現代醫藥和我國傳統醫藥”,為中醫藥發展提供了根本法律依據。2003年,國務院頒布《中華人民共和國中醫藥條例》,我國有了專門的中醫藥行政法規。2006年10月,黨的十六屆六中全會提出要“大力扶持中醫藥和民族醫藥發展”。2007年10月,黨的十七大報告提出要“扶持中醫藥和民族醫藥事業發展”。2016年12月《中華人民共和國中醫藥法》獲得審議通過,我國中醫藥事業建設有了法律保障。
規劃層面,從2016年國務院印發《中醫藥發展戰略規劃綱要(2016—2030年)》到《中醫藥法》的頒布實施,從《中共中央國務院關于促進中醫藥傳承創新發展的意見》的出臺到《政策措施》的發布,國家政策對中醫藥事業發展作出的全面制度設計,彰顯了大力我國發展中醫藥事業的決心。

根據第七次全國人口普查數據,我國65歲及以上人口比重達到13.50%,人口老齡化程度已高于世界平均水平(65歲及以上人口占比9.3%),但低于發達國家平均水平(65歲及以上人口占比19.3%)。我國老年人口規模龐大,60歲及以上人口有2.6億人;近十年來老齡化進程明顯加快,2010年-2020年,60歲及以上人口比重上升了5.44個百分點,65歲及以上人口上升了4.63個百分點,與上個10年相比,上升幅度分別提高了2.51和2.72個百分點。
隨著老齡化進程的加快,近年來我國對養老產業的政策出臺越來越密集。2021年國家衛健委印發《關于開展老年醫療護理服務試點工作的通知》,探索形成可復制可推廣的老年醫療護理服務的地方經驗和典型做法。試點地區包括北京、天津、山西、吉林、上海、江蘇、浙江、安徽、山東、湖北、廣東、廣西、海南、四川、陜西等15個省份,試點時間為2022年1月至12月。

為貫徹落實《國務院辦公廳關于推進養老服務發展的意見》、《智慧健康養老產業發展行動計劃(2017-2020年)》、《關于深入推進醫養結合發展的若干意見》等文件要求,推動智慧健康養老產業發展和應用推廣,工業和信息化部、民政部、國家衛生健康委員會展前后共展開四批智慧健康養老應用試點示范建設工作,下圖是四批智慧健康養老示范街道(鄉鎮)全國分布,可見我國中部及東部地區智慧健康養老建設工作表現出色,尤其是浙江、山東、四川和廣東四省。

隨著我國社會信息化、數字化、智能化提升,數字智能融入各個產業,醫療健康產業作為涉及民生的重要領域,與我國智慧城市、智慧社區建設息息相關。近年來我國政府出臺了一系列政策,扶持智慧醫療產業發展,促進醫療服務機構數字化建設。

健康產業覆蓋多個領域,貫穿一二三產,產業鏈條長、附加值高、新業態多,吸納就業能力強。根據《健康中國2030”規劃綱要》,為助力“健康中國”建設,我國將進一步優化健康服務、完善健康保障、建設健康環境、發展健康產業;將優化多元辦醫格局,催生健康
新產業
、新業態、新模式,特別是在培育一些健康產業新業態方面積極努力,促進健康與養老、旅游、互聯網、健身休閑、食品等融合發展,推動醫療健康產業發展既有“為”又有“序”。到2030年,我國健康產業規模將顯著擴大,健康服務業總規模將達16萬億元。

“十四五”規劃和2035年遠景目標綱要提出,把保障人民健康放在優先發展的戰略位置,全面推進健康中國建設,堅持預防為主的方針,為人民提供全方位全周期健康服務。未來五年,國家將協同推進公共衛生、醫療服務、全民醫保等衛生健康體系建設,加快優質醫療資源擴容和區域均衡布局。各省市也圍繞“十四五”規劃和《“健康中國2030”規劃綱要》,紛紛出臺地方醫療衛生健康體系建設規劃。

“十四五”期間,我國主要省市也提出了人民衛生健康的發展目標。其中,北京、上海、浙江、廣東等均從人民健康水平、健康生活、健康服務與保障、健康環境的角度提出總體規劃。

更多行業相關數據請參考前瞻產業研究院中國大健康產業市場前瞻與投資戰略規劃分析報告》,同時前瞻產業研究院還提供產業大數據、產業研究、產業鏈咨詢、產業圖譜、產業規劃、園區規劃、產業招商引資、IPO募投可研、IPO業務與技術撰寫、IPO工作底稿咨詢等解決方案。
更多深度行業分析盡在【前瞻經濟學人APP】,還可以與500+經濟學家/資深行業研究員交流互動。
點擊:閱讀轉載原文